


唐克轩教授领衔的研究团队历时5年多完成了青蒿复杂基因组的测序,并完成了多个组织部位的转录组遗传信息发掘,为青蒿乃至菊科植物的基础研究、品种选育打下了基础。
完成青蒿复杂基因组测序
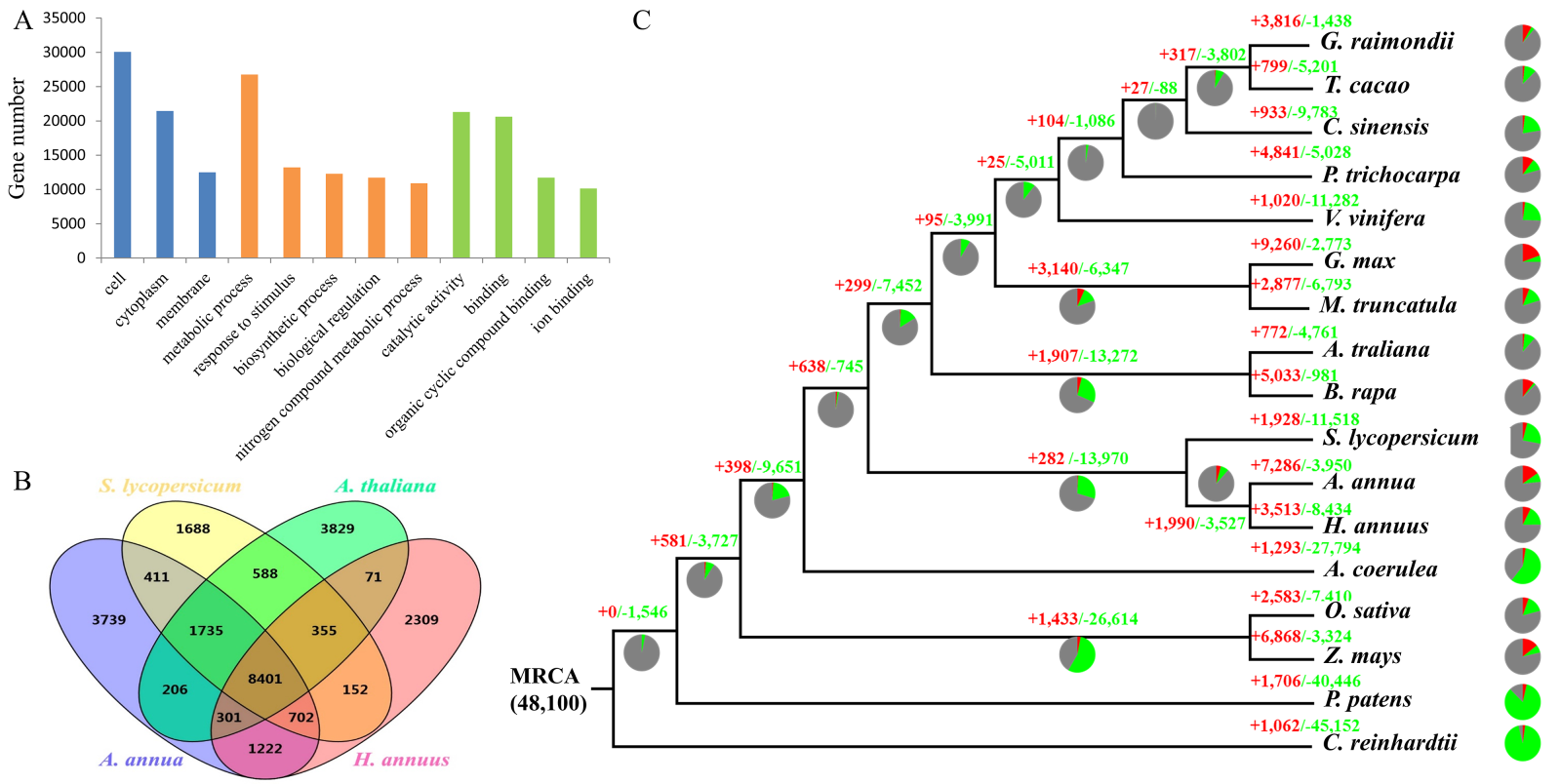
联合西南大学、国家人类基因组南方研究中心等单位对经该研究团队多年选育的高产青蒿素青蒿品种——沪蒿1号进行了全基因组测序、组装、注释及相关分析,测序共产生450 Gb的庞大数据,测序深度达到260倍左右,共组装出了约1.74 Gb基因组总长,预测鉴定出了63226个编码蛋白基因,属于基因数量较多的物种之一。通过比较研究发现,整个基因组中存在大量的重复序列(高达61.57%),这可能是整个菊科植物基因组普遍较大且较为复杂的原因。与其他测序的植物相比,青蒿中存在许多菊科特有的基因家族及基因,发现有大量基因家族在进化中发生了扩张,可能是菊科植物基因数普遍较多的原因。
完成多个组织部位的转录组遗传信息发掘
GO分析发现,青蒿中与氮代谢相关的基因数竟高达11000之多,相应地,青蒿中与氮代谢调控有关的Nin-like转录因子家族成员是其他植物数倍之多,推测可能是青蒿能在贫瘠土壤生长及全球分布广泛的原因。完成青蒿多个组织部位(包括腺毛)转录组测序及分析,对相关测序结果开展了进一步的深入研究分析,挖掘参与调控青蒿素生物合成等调控基因。
成功培育高产青蒿素的代谢工程青蒿品种
研究团队建立了能够高效促进青蒿素合成途径整个代谢流的上、中、下游多基因转化策略,成功培育出了高产青蒿素的代谢工程改良青蒿品种,其青蒿素的含量达到了叶片干重的3.2%左右。
开发防疟膳食补充剂
借助于青蒿基因组及转录组数据平台,该团队进一步分析挖掘参与协同青蒿素发挥抗疟作用的有效成分,并参考中国古代截疟配方,联合国内多家机构率先开发了以青蒿提取物为基础成分的具有预防疟疾功效的膳食补充剂产品,动物模型试验结果显示,在预防疟疾感染和减少疟疾死亡率方面有显著的功效。



联系人:唐克轩
电话:021-34206916
传真:021-34206916
电子信箱: kxtang@sjtu.edu.cn
Copyright 2016 上海交通大学农业与生物学院 访问旧版
地址:上海市闵行区东川路800号 电话:021 - 34205866 备案:沪交ICP备20101025