Journal of Hazardous Materials—周培教授团队揭示多壁碳纳米管对龙葵-土壤根区微生物和养分循环的作用机制
近日,上海交通大学农业与生物学院周培教授团队在生态环境领域国际著名期刊Journal of Hazardous Materials (中科院一区Top)在线发表了题为When nanoparticle and microbes meet: The effect of multi-walled carbon nanotubes on microbial community and nutrient cycling in hyperaccumulator system的研究论文。研究探讨了多壁碳纳米管对植物根际微环境的影响,从土壤微生物和营养循环角度揭示多壁碳纳米管的促生机理。
.png)
重金属污染土壤植物修复技术具有环境友好、成本低廉、视觉美观等优势。龙葵是一种镉超积累植物,常用于镉污染土壤修复。然而,当作用于复合重金属污染土壤时,多种重金属会制约龙葵生长,降低修复效率。团队前期研究发现多壁碳纳米管(multi-walled carbon nanotubes, MCNTs)可通过激活龙葵抗氧化酶活系统、促进其对微量元素的吸收,提高龙葵在镉砷复合污染土壤中生物量和修复效率,并降低土壤中镉砷的迁移风险,表现出良好的土壤修复应用潜力(Small structures with big impact: Multi-walled carbon nanotubes enhanced remediation efficiency in hyperaccumulator Solanum nigrum L. under cadmium and arsenic stress. Chemosphere, 276, 130130.,https://doi.org/10.1016/j.chemosphere.2021.130130)。植物生长不仅受土壤性质影响,还与土壤微生物有着密切关系,多壁碳纳米管作用下的龙葵根际微环境状态尚不明确。因此,深入研究多壁碳纳米管处理的土壤微生物群落结构和组成变化,揭示其对龙葵根际微环境的调控机制,明确潜在的生态风险,具有重要意义。
本研究通过多壁碳纳米管处理的植物盆栽实验,重点研究多壁碳纳米管处理下龙葵根区微环境的变化:土壤细菌和真菌的多样性、群落组成及结构,土壤酶活和土壤有效养分含量。通过高通量测序分析首次揭示,处理组龙葵根际微生物的alpha和beta多样性相比于对照组均无显著性变化,展现出良好的稳定性。
.png)
Fig. 1 NMDS (non-metric multidimensional scaling) ordinations and ANOSIM (analysis of similarity) test showing the difference of soil microbial community structure among different MCNT treatments.
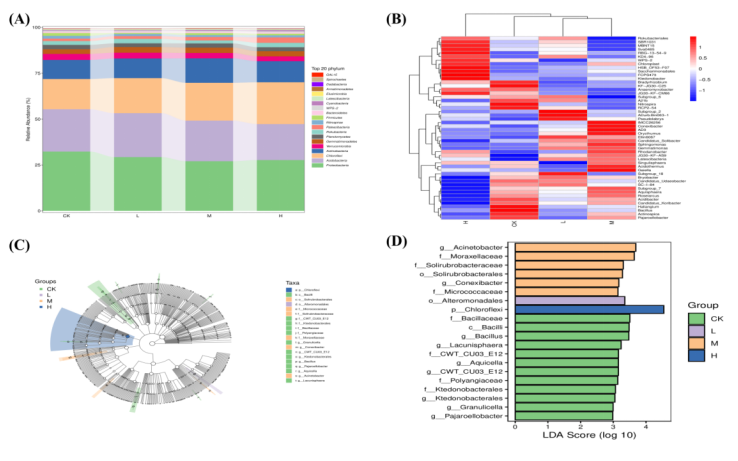
研究者进一步解析微生物群落组成,发现不同菌属对多壁碳纳米管表现出不同的适应性,且细菌比真菌敏感性更强。多壁碳纳米管增加了Chloroflexi、Actinobacteria等细菌门水平上的相对丰度,强化了根际碳循环和有机质分解能力,促进植物生长。对于真菌而言,多壁碳纳米管减少了Ascomycota的相对丰度。大多数植物病原体属于Ascomycota, Ascomycota相对丰度的减少可能有利于植物抗病,从而提高了植物的抗逆性。在龙葵生长条件最好的M组(500 mg k-1 MWCNTs)鉴定出5种细菌生物标记物Acinetobacter、Moraxellaceae、Solirubrobacteraceae、Solirubrobactreales、 Conexibacter,以及3种真菌生物标记物Magnaporthaceae、 Magnaporthales、 Nakataea,与龙葵生长呈显著正相关关系。其中Conexibacter可强化根际微区对生态毒性的抗性,并提高重金属污染土壤中微生物群落稳定性。此外,研究还发现,多壁碳纳米管处理显著提高土壤蔗糖酶、酸性磷酸酶和脲酶含量,增强了土壤根际微生物的活性,促进土壤养分循环。
.jpg)
Fig.2 Soil bacterial taxonomic composition and LEfse (LDA Effect Size) analysis.
.png)
Fig. 3 Soil fungal taxonomic composition and LEfse (LDA Effect Size) analysis.
研究揭示,多壁碳纳米管促进龙葵在镉砷复合污染土壤中生长,机理之一在于土壤酶活的提高和某些有益菌属的富集,以及根际土壤微生物在多壁碳纳米管微环境中的良好稳定性。研究为碳纳米材料在环境修复中的应用和评价提供科学依据。
上海交通大学农业与生物学院生态学博士生陈寻峰为论文第一作者,周培教授为通讯作者,博士后初少华、惠楠副教授及张丹副研究员等参与了该研究。周培教授团队多年来一直从事土壤生物修复方面的研究,在Journal of Hazardous Materials、Environmental Pollution、Bioresource Technology、Science of The Total Environment等国际知名期刊发表多篇论文。相关研究得到国家重大研发计划和国家自然科学基金等项目支持。
论文链接:https://doi.org/10.1016/j.jhazmat.2021.126947.




loading......