



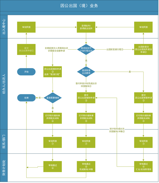
一、因公出国(境)报销流程:
my.sjtu.edu.cn登录>>服务大厅>>国际交流>>因公出国(境)总结和报销申请
特别提醒:
1、请在回国后尽快前往学校出入境中心,交回公务护照。需完成护照交还后,才能发起报销申请。
2、提交交我办报销申请审批结束后,须出访人本人在“待办事项”操作确认后,经办人才能进行财务预约(点击申请右上角自动跳转财务系统)。
* 因出国申请为全过程管理,故所有人申报人,无论最终是否出访、是否要求报销,每个出访任务都需登录my.sjtu.edu.cn,在“国际交流”项下选择“因公出国(境)总结和报销申请”,完成总结报销流程(未出访只需简单勾选),这样您才可以正常发起下次申请。
二、报销所需材料:
1. 出国(境)任务批件
(请见出访前系统自动发的邮件,发件人为:"上海交通大学出入境管理与服务中心" <cgknotice@sjtu.edu.cn>)
2. 预约报销单
3. 有效费用明细票据:国际机票(含《航空运输电子客票行程单》或增值税发票及网上订单)、住宿费票据、国际会议注册费票据、签证费票据、保险费票据等
4. 特殊情况的说明证明资料(如外航说明等)
5. 出访总结
三、可报销费用包含:
国际旅费(机票款)、城市间交通费、住宿费、伙食费、公杂费、签证费、必需的保险费、防疫费、国际会议注册费等。
审核要点:暂借伙食费、公杂费需附批件原件;暂借机票款需附批件复印件及详细订单(时间、乘客、起迄、金额等信息齐全),且机票款不能进卡,只能汇给航空公司或代理订票机构,购买国外航空公司机票的须附情况说明(院系部门盖章、主管/项目负责人签字)。
四、报销所需凭证:
机票电子行程单(代订发票需附明细订单,外航机票需附说明)、护照首页和签证页、出入境页(不强制要求,可用登机牌代替),住宿、保险、邮寄等发票。
再次提醒:报销申请前请务必确认批件计划正确,如需要更改,请于出访前完成更改批件申请,否则报销将被驳回,走修改批件流程。
--------------------------------------------------------------------------------------------------------------
因公出国(境)报销问题Q&A
1. 暂借因公出国(境)费用需要哪些材料?
暂借生活费(伙食、公杂、住宿)需提供:批件原件、预约出国借款单、暂借经费凭单。
暂借机票款需提供:批件复印件、机票行程单、预约出国借款单、暂借经费凭单。
提示:暂借机票款只能对公汇款,即汇款至航空公司或第三方代理公司的银行账户。
2. 在携程、去哪儿网等代订的机票或住宿费,可否凭A4纸打印的订单报销?
通过国(境)内公司代订机票、住宿的,报销时需提供正规增值税发票,不得以其境外分支机构名义提供的Invoice、Receipt、机票订单、支付记录等材料替代。
3. 在境外机构购买机票能否凭订单加支付记录报销?
通过境外机构购买机票,可凭Invoice、Receipt报销,也可用机票订单连同支付记录申请报销。
4. 能否购买外航机票?
根据财政部、外交部有关因公临时出国经费管理办法规定,应优先选择由我国航空公司运营的国际航线,但确实由于航班衔接等原因需选择外国航空公司航线的,需要提供一份外航说明,注明购买外航机票原因,经审批后报销。
5. 租车费可以报销吗?
往返不同城市、国家(地区)需租车的,可凭租车票据和租车订单报销。另,非跨城的市内交通费以公杂费补贴的形式发放,不再按票据报销租车、地铁、公交车、出租车、轮渡等市内交通费用。
6. 会议指定酒店住宿费比标准高怎么办?
原则上应当按照规定的住宿费标准执行,如对方组织单位指定或推荐酒店,请提供会议指定酒店通知,明确注明为会议指定酒店的,住宿费可据实报销。
7. 保险费可以仅凭保单报销吗?
保险费报销除了保单,还需提供正规的增值税发票。
8. 临时取消出访,但是产生了会议注册费怎么报销?
如果临时取消出访,凭Invoice或Receipt预约报销会议注册费即可。
9. 如团组出访人员为2人以上,需要单独报销,但出国(境)任务校内批件的原件只有一份怎么办?
出国(境)任务校内批件的原件需要放在第一位出访人的报销材料中,其他团组人员单独报销时,提供批件复印件并注明原件所在的预约单号即可。
10.因公出国(境)30天以下(含30天)的生活费标准是什么?
由于各个国家或地区的标准不同,您可在校园网内(校外使用VPN)登录上海交通大学财务计划处官网,在右上角的智能搜索栏中输入:上海交通大学因公临时出国(境)经费管理办法。 (http://www.jdcw.sjtu.edu.cn/sj_content.jsp?urltype=news.NewsContentUrl&wbtreeid=1053&wbnewsid=1770)
11.因公出国(境)30天以上的生活费标准是什么?
30天以上生活费(伙食费、公杂费及住宿费)是以包干补贴性质报销的。
您可在校园网内(校外使用VPN)登录上海交通大学财务计划处官网,在右上角的智能搜索栏中输入:关于印发《上海交通大学因公临时出国(境)经费管理办法》的补充规定的通知。(http://www.jdcw.sjtu.edu.cn/sj_content.jsp?urltype=news.NewsContentUrl&wbtreeid=1053&wbnewsid=1771)
提示:请务必保持出访行程与申报行程的一致,包括出访时间、访问城市(线路)、经费来源等,如发生与批件内容不符的,则无法正常报销。
Copyright 2016 上海交通大学农业与生物学院 访问旧版
地址:上海市闵行区东川路800号 电话:021 - 34205866 备案:沪交ICP备20101025