Metabolic Engineering — 马晓强研究组与合作者发表代谢工程改造产油酵母高产神经酸功能性油脂研究
2023年10月10日,上海交通大学农业与生物学院马晓强研究组联合南京林业大学轻工与食品学院苏二正研究组在合成生物学与代谢工程领域权威期刊《Metabolic Engineering》在线发表了“Metabolic engineering of oleaginous yeast in the lipogenic phase enhances production of nervonic acid”,突破了产油酵母脂质积累阶段超长链不饱和脂肪酸生物合成的瓶颈,使目标产物神经酸(Nervonic acid, C24:1, n-9)占总脂肪酸的百分比达到46.3 %,发酵水平达到44.2 g/L,为富含神经酸功能性油脂的规模化微生物发酵生产奠定了基础。
.png)
超长链不饱和脂肪酸在认知改善、大脑发育和脑部疾病治疗方面具有特定的生物学功能。2017年,植物源神经酸已经被我国卫健委批准为新食品原料(卫健康,2017年第7号文)。神经酸的获取目前主要来源于蒜头果、元宝枫和文冠果等经济林果。植物源神经酸生产存在气候依赖性强、培育难度大、占用耕地及生长周期长等问题,因此通过合成生物学与代谢工程技术改造产油酵母是实现功能性脂肪酸的商业化生产的有效途径之一,也是践行“大食物观”的必由之路。然而,工程化改造产油酵母合成超长链单不饱和脂肪酸的报道中,油脂积累期间往往不能有效实现C18到C24碳链延伸,限制了超长链单不饱和脂肪酸的合成。产油酵母合成大量脂肪酸通常受到严格的代谢调控,只有在菌体进入油脂积累阶段才会大量合成,因此如何有效重构油脂积累阶段的代谢网络是实现超长链单不饱和脂肪酸高效生物合成的瓶颈问题。
.png)
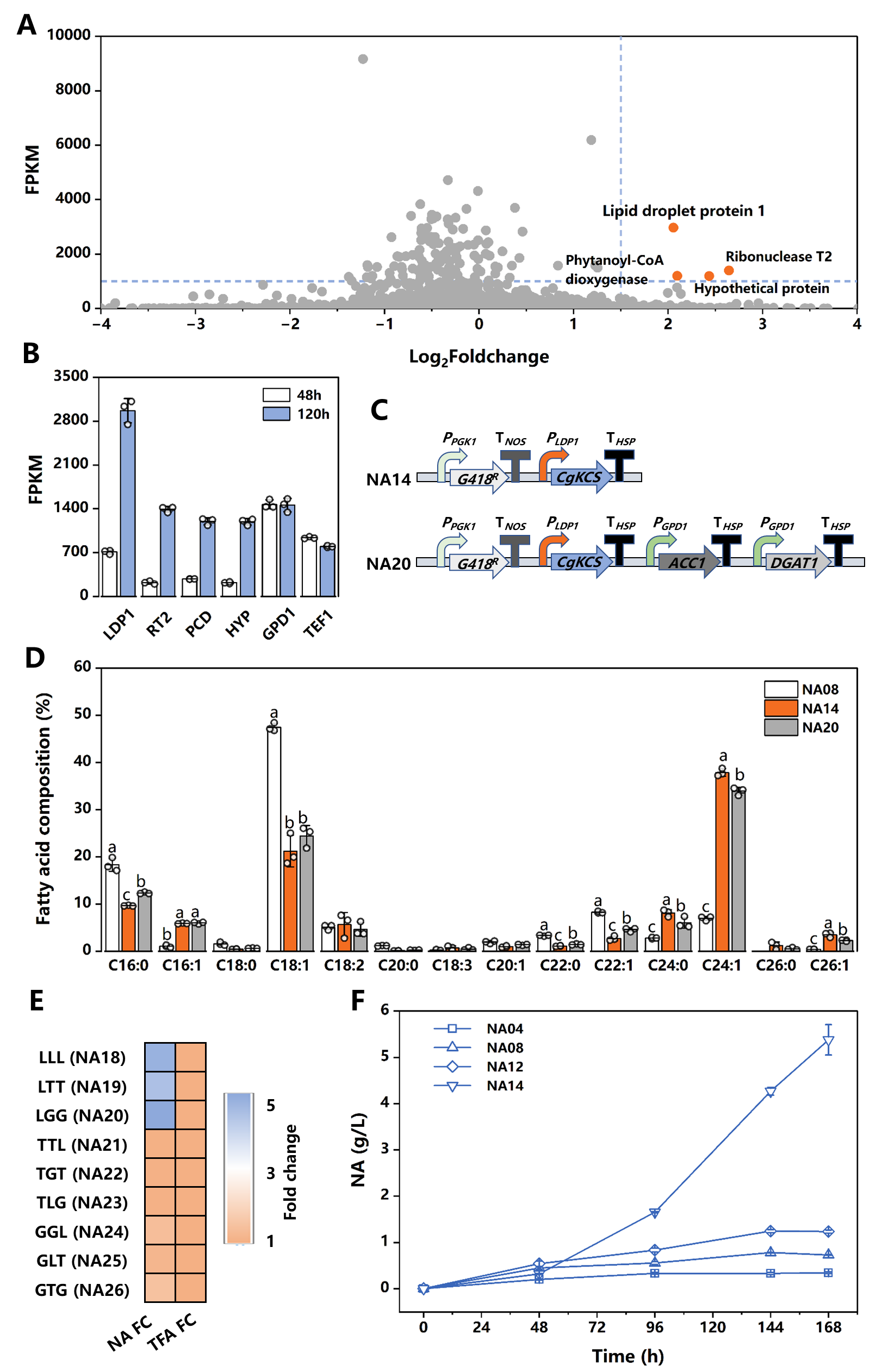
图1 代谢工程改造圆红冬孢酵母高产神经酸
本研究以圆红冬孢酵母(Rhodosporidium toruloides)为底盘微生物,以神经酸为目标化合物,提出了改造产油酵母高产神经酸的代谢工程策略:1)应组合迭代设计脂肪酸延伸模块中植物源3-酮脂酰-CoA合酶(3-ketoacyl-CoA synthases,KCSs)介导的级联碳链延伸,以将圆红冬孢酵母富含的大量油酸(C18:1)前体转化为神经酸;2)应鉴定编码导致超长链单不饱和脂肪酸生物合成不足的酶的基因,并在油脂积累阶段加强表达;3)超长链单不饱和脂肪酸生物合成的限制步骤中关键基因的表达通常使用常规组成型启动子来完成,但即使在基因组中插入多个拷贝的表达盒也较难支持关键基因在油脂积累阶段的高效表达,因此应鉴定并使用油脂积累阶段激活的启动子(Lipogenic phase-activated promoter)动态调控关键限速酶编码基因的表达。最终获得的工程菌株在5 L发酵罐中生物量和总脂肪酸量分别达到135.5 g/L和95.4 g/L;NA占总脂肪酸的百分比、滴度和时空产率分别达到46.3%、44.2 g/L和0.230 g/L/h,均显著超过代谢工程改造作物和产油酵母当前报道的最高水平。更重要的是,本研究所开发的代谢工程策略和合成生物学元件工具,将有望用于各类高附加值油脂等高效生物合成路线重构,指导下一代微生物油脂菌株工程化选育的理性设计和开发。
.png)
图2 产油酵母油脂积累期代谢工程启动子元件挖掘、系统性鉴定和应用
上海交通大学马晓强副教授和南京林业大学苏二正教授为共同通讯作者,南京林业大学博士生刘飞翔(第一作者,联合指导博士生)和上海交通大学博士生陆泽伟(第二作者)完成研究主要部分。该研究得到国家重点研发计划项目(2022YFD2101304,2022YFD1300902)、潍坊市文冠果产业研究院专项资金、上海交通大学学科建设启动经费(ZXWH3150101/002)和上海市现代种业协同创新中心项目(WH220415004)的支持。
原文链接:https://www.sciencedirect.com/science/article/pii/S1096717623001416




loading......