PBJ-王旭课题组与合作者解析大豆脂肪酸/蛋白质含量重要遗传位点FA9的功能机制
大豆作为重要的粮食和经济作物,是重要的植物蛋白和油脂来源之一。大豆种子脂肪酸含量是一个重要的品质性状,因此大豆脂肪酸含量的遗传改良和开发新的优质大豆品种是育种的重要目标。
近日,上海交通大学王旭团队联合东北农业大学陈庆山教授团队以及广州大学孔凡江教授团队在Plant Biotechnology Journal发表了题为“Natural variation in Fatty Acid 9 is a determinant of fatty acid and protein content”的研究论文。该研究论文完成了547份大豆种质资源的重测序,利用GWAS鉴定到了一个控制大豆种子脂肪酸的主效位点FA9,通过基因编辑创制突变体、多组学联合分析等,对FA9影响大豆种子脂肪酸形成及其选择驯化进行了研究,为大豆品质性状的分子改良提供了理论基础。
.png)
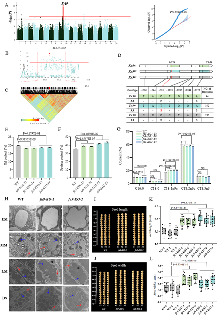
本研究首先对收集的547份主要来自东北地区的大豆种质资源进行基因组重测序分析,评估了大豆的群体结构。利用两年大田条件下的大豆脂肪酸及其组分含量数据,通过GWAS鉴定到了一个控制大豆种子脂肪酸的主效位点FA9。该基因位于9号染色体,编码一个SEIPIN蛋白,并参与种子脂肪酸的合成。通过基因编辑创制该基因突变体,发现fa9突变体种子的亚油酸和油分积累显著减少,油酸含量增加,同时伴随着蛋白含量的增加。此外,该基因突变也会造成大豆种子大小的改变(图1)。
.png)
通过对突变体和野生型种子发育的关键时期进行转录组、脂质代谢组和蛋白质组的联合分析,进一步说明了FA9在调控大豆种子脂肪酸合成代谢中的重要作用。利用覆盖中国各主产区的1295份种质资源进行选择驯化分析,挖掘了优势单倍型FA9H2,该单倍型从野生到农家种再到栽培种发生了逐步选择,同时从中国南部到黄淮海地区再到东北地区也发生了逐步选择,且该优势单倍型在东北北部的部分育种材料中有一定应用(图2)。该研究为大豆品质改良与分子辅助育种提供基础。
.png)
东北农业大学陈庆山教授/齐照明研究员、上海交通大学农业与生物学院王旭副教授、广州大学孔凡江教授为论文的通讯作者。东北农业大学齐照明研究员,上海交通大学农业与生物学院博士研究生郭超程,广州大学博士后李海洋,吉林省农科院邱红梅副研究员为论文共同第一作者。该研究得到了十四五重点研发项目,国家自然科学基金,黑龙江省自然科学基金和黑龙江省科技厅双一流培育项目等资助。




loading......