上海交大蔡均猛研究组发现生物质热解分布活化能模型的动力学补偿效应
近日,上海交大蔡均猛研究组与英国的合作者在农业工程领域Top期刊Bioresource Technology上在线发表了题为“Kinetic Compensation Effect in Logistic Distributed Activation Energy Model for Lignocellulosic Biomass Pyrolysis”的研究论文。 论文的研究结果有助于生物质热解动力学机理的解析以及生物质热解过程的计算流体力学(CFD)......
集约化养猪的氧化应激与营养调控技术研究与应用
首次利用电化学方法揭示了断奶仔猪自由基代谢规律,建立了IPEC-J2氧化应激模型,阐明了ROS介导的早期断奶仔猪肠道细胞凋亡及其与肠道屏障功能障碍、肝功能损伤、炎症因子爆发和免疫机能下降的分子机制;首次揭示了仔猪肠道氧化还原状态与肠道微生物菌群结构的关系;提出并阐明了自由基代谢失衡是导致仔猪早期断奶综合症内在因素的新观点......
上海交通大学王文琴课题组揭示玉米直链淀粉含量的遗传结构研究
近日,Plant Biotechnology Journal 在线发表上海交通大学王文琴研究组题为“The Genetic Architecture of Amylose Biosynthesis in Maize Kernel” 的研究论文。该研究通过全基因组关联分析系统研究了玉米籽粒中表型直链淀粉的含量与单核苷酸多态性的基因型的连锁研究,筛选出了与直链淀粉合成相关的关联SNPs以及有潜力的候选基因......
农业与生物学院植物光控发育团队在Trends in Plant Science国际著名期刊上发表热点推荐文章
近日,上海交通大学农业与生物学院植物光控发育团队在Cell Press旗下的专业综述杂志Trends in Plant Science在线发表了一篇题为“PIF3 Integrates Light and Low Temperature Signaling”的热点推荐文章(Spotlight)。
问题土壤修复及农田健康维护技术研究与应用
首次阐明了龙葵作为超富集植物的作用机理,并提出通过刈割增加植株生物量来提高重金属去除率的修复策略;首创了农业物料基本物理、化学特性、复配及养分修正调节策略的通用算法模式,解决了农业基本物料的综合利用参数的精确化管理问题; 首次将Fe++/+++和HPO4n-缓冲体系原理应用于土壤矿质平衡,并由此解决了离子拮抗问题,为盐渍化土壤的增肥......
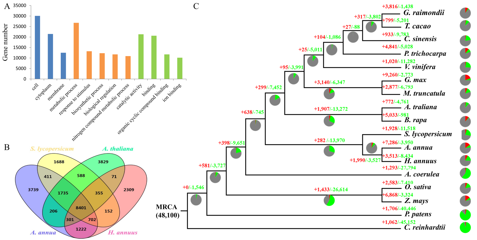
青蒿基础研究及产品开发领域取得重大突破
唐克轩教授领衔的研究团队历时5年多完成了青蒿复杂基因组的测序,并完成了多个组织部位的转录组遗传信息发掘,为青蒿乃至菊科植物的基础研究、品种选育打下了基础。
南方葡萄根域限制与避雨栽培关键技术
由上海交大、上海农科院、湖南农大等南方高校和科研院所组成的葡萄科学研究团队,围绕品种选育、规避高地下水位、弱光和多雨高湿障碍的栽种、整形修剪和肥水供给技术创制及低成本避雨设施开发,开展了联合攻关和集成示范,经过了数年的努力后,获得了支撑南方葡萄产业发展的关键技术和成果。
木霉菌颗粒剂生物防治玉米纹枯病取得成功
玉米纹枯病是我国西南地区常年严重发生的土传病害之一,是家我国玉米安全生产中的老大难问题。由于玉米纹枯病菌侵染期长,通常在玉米生育后期显症,一般化学杀菌剂很难有效防控,目前主要采用摘除病叶鞘,结合喷施丼冈霉素进行防治,费工费时,田间不具可操作性。针对这一技术难题,陈捷授受团队联合四川省农科院团队进行田间大面积试验示范,取得了明显进展。
黄瓜分子育种与推广应用
构建了6张黄瓜分子标记遗传图谱,近10年来不断更新,一直是国内外黄瓜最有代表性的分子标记遗传图谱。共检测了18个性状,包括花、果实、侧枝、抗病性等相关性状的130 QTL。对黄瓜的性型、果瘤、抗白粉病、表皮毛等4个性状进行了精细定位,并首次图位克隆和鉴定了这些基因的功能。目前在该领域研究处于国际领先和先进水平,得到国内外同行的认可。
稻黄单胞菌iTALE克服水稻抗病性新机制
上海交通大学与美国爱荷华州立大学合作,在稻黄单胞菌iTALE克服水稻抗病性的机制方面有新进展。研究成果以“Interfering TAL effectors of Xanthomonas oryzae neutralize R-gene-mediated plant disease resistance”(稻黄单胞菌干扰性TAL效应蛋白克服R基因介导的植物抗病性)为题,于2016年11月4日在Nature Communication在线发表。
顶部 首页
Baidu
map